什邡市教体局
2025年城区小学一年级招生公告
一、招生对象
2019年8月31日前(含8月31日)出生年满6周岁、且符合下列条件之一的适龄儿童:
1.具有城区户籍的适龄儿童(以下简称“城区户籍生”);
2.持有效期内城区居住证的适龄儿童(以下简称“持居住证生”);
3.法定监护人在城区购房定居暂未取得居住证的适龄儿童;
4.特别提示:适龄儿童经审核批准后方可缓入学。
二、入学登记所需材料
适龄儿童监护人需在信息登记表及证明材料复印件上签名盖章备查,如发现弄虚作假,取消城区入学资格。
1.“城区户籍生”:提供适龄儿童和法定监护人户口簿及法定监护人实名所属的房产证(或公租房、廉租房证件)原件和复印件以及儿童出生证明;
2.“持居住证生”:提供适龄儿童和法定监护人有效期内居住证、户口簿、住房证件和儿童出生证明。
3.城区购房定居暂未取得居住证的适龄儿童,应提供全家户口簿、法定监护人实名所属的房产证、儿童出生证明。
三、入学登记办法
1.招生规则。
第一阶段:根据学区划分招收“城区户籍生”。按照“两个一致”优先原则,优先招收划片区域内与法定监护人户籍地一致且户籍地与实际居住地一致的适龄儿童(简称“人户一致”),再按顺序招收有划片区域户籍但与实际居住地不一致的适龄儿童(简称“人户不一致”)。
第二阶段:根据学位余缺情况,按居住证取得情况及时间的先后顺序招收“持居住证生”,额满为止。
第三阶段:根据学位余缺情况,招收在城区购房定居暂未取得居住证的适龄儿童。
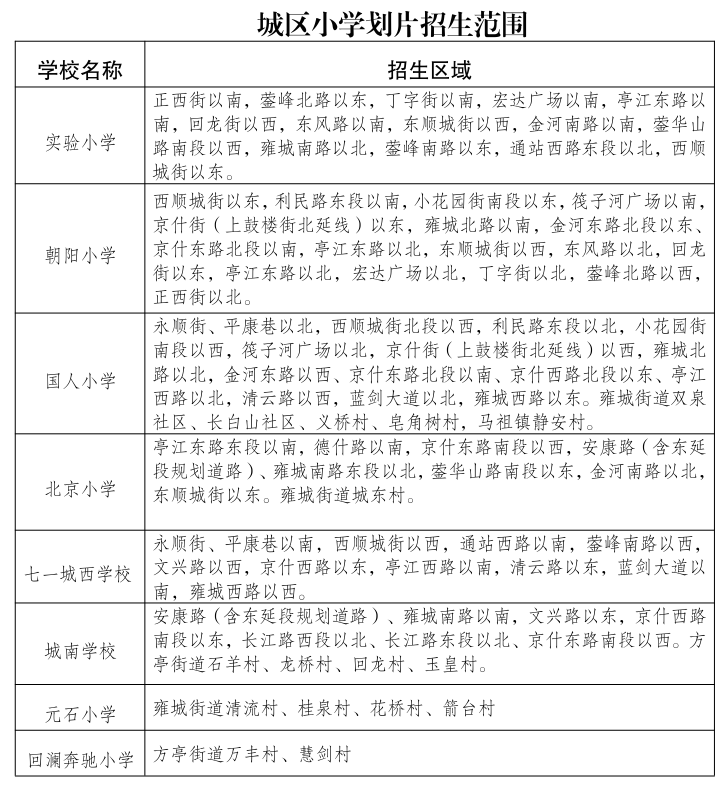
2.学区划分。特别提示:实验小学、七一城西学校、城南学校的入学区域划分有调整,城区适龄儿童按照区域划分入学(见附件)。
3.北附教育集团小学部(什邡外国语小学、什邡市实验外国语学校小学部)小学一年级新生从方亭街道和雍城街道的非农业户籍的适龄儿童中招收,由家长自愿选择北附教育集团小学进行预登记,若预登记人数超过该校招生计划,则由随机抽签方式决定入读该校的资格,未中签的学生按照相对就近的原则到有空缺学位的学校就读。
4.预约学位方式和时间。
(1)网络登记注册
网络登记注册是对学生就读资格的最初审核,是学生就读的重要依据,凡在城区就读的学生均需进行网络登记注册。网络登记注册分两步进行,一是“注册”:填写学生身份证号码、学生姓名、设置密码(家长要牢记密码和自动生成的申请序号);二是“填写学生信息”:包括选择学生类别、填写监护人姓名、学生和监护人关系、户口簿上的地址、家庭居住地址、联系电话等,根据“学生类别”(户籍生、居住证、实际定居生)的不同,需上传相应的证件照片(先拍摄好,按需选择上传)。
进行了网络登记注册的学生方能在网上报名预约学位,如因特殊原因没有网络登记注册的符合城区入学条件的学生需携带相关证明材料到教体局教育股现场审核,审核通过后方能在网上报名预约学位。网络登记注册初审不符合城区入学条件的学生将不能在网上报名预约学位。
网络登记注册时间为6月3日到5日(注册阶段不能选择申请学校)。家长通过手机或电脑登录什邡市城区小学招生服务平台进行网络登记注册。
手机登陆:请扫描二维码(附后)或输入网址http://sfxx.zk678.com登陆“2025年什邡市城区小学招生服务平台”。
电脑登陆:输入网址http://sfxx.zk678.com登陆“2025年什邡市城区小学招生服务平台”。
(2)网上预约学位。今年城区新生实行网上预约学位的方式,在网络登记注册审核通过后的适龄儿童方可进行网上预约学位,每名适龄儿童只能在一所学校登记,填写联网信息登记表必须与户口簿(或居住证)、房产证(或法定监护人实名所属公租房、廉租房使用证等)地址一致。
手机登陆:请扫描二维码(附后)或输入网址http://sfxx.zk678.com/登陆“2025年什邡市城区小学招生服务平台”。
电脑登陆:输入网址http://sfxx.zk678.com/登陆“2025年什邡市城区小学招生服务平台”。
(3)预约学位时间。
①6月6日至7日:城区户籍生(含政策优待生)网上学位申请。②6月8日至9日:城区户籍生及政策优待生(优先)按照招生学校通知到现场审核材料,未被录取的到其他有空余学位的学校(含城郊学校)审核材料、预约学位。③6月10日至11日:持居住证生网上学位申请。④6月12日至14日:持居住证生,按照招生学校通知到现场审核材料,根据各学校学位余缺,按居住证取得的情况及时间先后顺序预约学位,额满为止。未被录取的到其他有空余学位的学校(含城郊学校)审核材料、预约学位。⑤6月19日至20日:城区实际居住生网上学位申请。⑥6月22日:在城区购房定居暂未取得居住证的适龄儿童,按照招生学校通知到现场审核材料,按房产证取得的时间先后顺序预约学位,额满为止。未被录取的到其他有空余学位的学校(含城郊学校)审核材料、预约学位。⑦6月29日至30日学校组织儿童法定监护人通过“川教通”微信公众号“小学入学”入口进入“四川省幼升小招生升学信息管理系统”(以下简称“省招系统”)进行报名。7月3日至4日学校录取。7月5日被录取学生的法定监护人到学校,用报名注册的手机号码进入“省招系统”,点击“去报名报到”,扫描录取学校“二维码”,完成学位确认。凡是没有通过“省招系统”确认学位的视为主动放弃。
5.统一招生录取办法
①“城区户籍生”按以下情况依次录取(同一情况按落户先后顺序录取)。
A.人户一致:
第一,适龄儿童和户主居住的房屋在学区内,房屋产权人是适龄儿童父(母)或祖父(母)、外祖父(母)(以下简称“直系亲属”),适龄儿童属该户籍,户籍地址与该房屋地址一致。
B.人户不一致:以下情况属于人户不一致范畴,依序录取。
第二,适龄儿童户籍在学区内,父(母)居住的房屋在学区内,全部产权为适龄儿童父(母)所有,适龄儿童户籍与该房屋地址不一致。
第三,适龄儿童户籍在学区内,与父(母)居住的房屋在城区,该房屋产权所有人是适龄儿童父(母)。
第四,适龄儿童户籍在学区内,与父(母)合法租住公租房、廉租房、单位房在学校招生片区内,户籍地址与该房屋地址一致。
第五,适龄儿童户籍在学区内,和父(母)租住的房屋在城区。
第六,适龄儿童户籍在学区内,户籍所在房产产权人为非直系亲属。
第七,户籍在学区内但未达到以上“人户不一致”条件的适龄儿童。
②“持居住证生”:根据学校学位空余情况,按招生片区内居住证取得情况及取得的先后顺序依次录取,如还有空余学位再招片区外的居住证生,额满为止。
第一,适龄儿童和直系亲属居住在学区内,房屋产权所有人是适龄儿童直系亲属,适龄儿童与直系亲属均有居住证(或城区户籍证明),居住证上的居住地址与该房屋地址一致。
第二,适龄儿童和直系亲属居住在学区内,居住房屋为适龄儿童直系亲属的租赁房,适龄儿童与直系亲属均有居住证,居住证上的居住地址与该房屋地址一致。
第三,不属于以上两种情况的持居住证生。
③“城区实际定居生”申请入学:根据学校学位空余情况统筹安排到有空余学位的学校(含城郊学校)。
6.报到注册。各学校根据招生计划,报教体局审核后发放新生入学通知,8月31日前对符合条件的适龄儿童开展注册,注册时须查验《儿童预防接种证》和收取《儿童预防接种情况审核报告》,9月10日前完成电子学籍注册。
7.特别提示:实施登记地址学位记录管理。2025年,城区继续对适龄儿童入学登记地址、就读学校实施记录,与2019年、2020年、2021年、2022年、2023年、2024年该址入学信息进行比对,自该套住房地址用于登记入学之年起,原则上六年内只提供一个入学学位(符合国家生育政策的除外)。
四、其他入学
(一)保障残疾适龄儿童入学。各学校不得拒收具有接受普通教育学习能力的残疾适龄儿童随班就读,无法接受普通教育学习的残疾适龄儿童可到特殊教育学校就读。普通学校要协同特殊教育学校做好适龄重度残疾儿童少年送教上门工作。
(二)城区统征拆迁未安置户的适龄儿童入学。由原户籍所在街道办负责审核,市教体局复审后统筹安排。雍湖新区因统征拆迁未安置的拆迁户适龄儿童原则上统筹安排到北京小学就读。城区其他统征拆迁未安置的拆迁户适龄儿童统筹安排到其他有空余学位学校。
(三)保障随迁子女入学。以下情况未能登记入学的适龄儿童,统筹安排其入读有空余学位的公办学校(含城郊学校)。
1.已取得居住证,但6月21日前未完成网上预约学位的随迁子女。
2.6月21日至8月31日取得居住证的随迁子女。
(四)多孩子女同校就读。为进一步减轻家长接送孩子负担,优化多孩家庭子女(符合城区小学新生入学条件的)入校方式,凡一孩已取得在城区小学学籍并且2025年秋季学期仍在小学就读的,优先安排二孩(三孩)(小学新生)与一孩同校就读。有多孩子女同校就读需求的,于6月3日至5日向市教体局书面提出申请,经审核通过后,在网络报名时,家长选择双胞胎(多胞胎)、多子女绑定录取。
(五)保障其他政策性入学。对符合条件的烈士、现役军人、公安英模和因公牺牲、一级至四级因公伤残公安民警、国家综合性消防救援人员、高层次人才、进藏干部职工等入学按照相关文件执行,特别提示:请在6月5日至6日到市教体局备案。
(六)其他情况。预约学位工作结束后,取得城区居住证、户籍从外地迁入或因其他原因未登记的适龄儿童,特别提示:8月26日至27日由教体局根据学位余缺统筹安排入学。
五、严肃招生纪律
(一)做好招生宣传和信息公开。各校要做好招生宣传工作,按照统一部署,利用微信公众号、宣传栏、咨询电话等多种方式,向社会广泛宣传各项招生政策和招生程序,主动接受社会监督,增加招生工作的透明度,争取社会各界的理解和支持。
(二)核查入学信息。由市公安局、市自然资源局、市住建局等部门以及方亭、雍城街道办配合,对户口簿、居住证、住房证明等入学信息进行全面核查,对监护人持虚假材料办理入学申请的依法查处。对不符合政策的,取消城区入学资格。
(三)严格规范招生行为。各招生学校要严明招生纪律,严格按统一发布的招生计划和划定的学区招生,不得提前招生。
(四)规范学籍管理。根据义务教育优质均衡发展规定,严格控制班额。按照学籍信息管理系统要求,做好新生学籍注册工作,确保“一人一籍、籍随人走”。
(五)建立招生工作督查机制。进一步加强对学校招生工作的领导和监督,各招生学校务必精心组织,服从统筹,规范操作,对违规招生的学校将追究学校负责人的责任。教体局设立招生咨询和监督举报电话:8212036、8212029、8217228、8202564(节假日)。
附件:1.2025年什邡市城区小学招生服务平台二维码
2.城区小学划片招生范围
什邡市教育和体育局
2025年5月26日



